在站里逛了逛,大多数帖子都是与PC、服务器、NAS等功能性系统产品有关,而少有关于电子测试测量仪器的帖子;既然是硬件相关论坛,没有测试测量仪器的有关讨论那怎么行?正好最近捡了一台多通道可调电源,跟各位分享一下心路历程;如果有什么问题,还请各位大佬不吝赐教!

事情是这样的:那天在深水鱼上面逛,看到了这台ITECH IT6322;看卖家描述,这台IT6322箱说全,就是库存的全新货,但是却开机黑屏,无法使用,打开发现有一颗电阻烧糊了;正巧我手头上只有一台开关电源,想攒一台鼎阳的SPD4323X,用作模拟,有纹波控制要求以及需要多路电源的电路调试,有时候调试维修,电路板需要两路或者三路直流电压输出,只有一台单通道直流电源就显得很尴尬,需要配一堆降压模块和额外接线;再加上艾德克斯的线性电源口碑不错,不少人评价甚高,早就想拥有一台,可惜财力不足。刚好碰上了这台IT6322,而且每天都在看各位大佬捡漏,早就心痒难耐,跃跃欲试了,刚好这台机子成色也相当不错,基本99新,于是便开始做功课,先看看这台机子究竟能不能修,值不值得赌这一波。

先去搜了一下拆解,看看店家说的那颗电阻具体是干什么的,判断一下维修难度;可奇怪的是,尽管艾德克斯在某鱼上热度不小,似乎不少人对这个牌子情有独钟,但拆解和用料分析却十分稀少,搜索引擎上只能搜到IT6302的拆机图片,内部电路结构跟卖家提供的拆解图相差甚远,可见IT6322应该是硬件做了重新设计的,而不止是简单改了VFD屏幕的显示;国内搜不到,那只能到电子经典论坛EEvblog上面搜索了;可就算是EEvblog,这台电源相关的信息却也十分稀少,专门相关的帖子没有,IT6302的倒是有,但也只有几个,剩下的就是日常讨论中的只言片语。
但是细看这些帖子,就会发现另外一台仪器:BK9130似乎总是跟IT6322/IT6302一起出现,于是我便试着搜索了BK9130,除了仪器前脸之外,其内部拆解图片与IT6322完全一致!
(上图为BK9130拆机图片,可以看到,其模数隔离/转换小板上面的标签甚至贴的是IT6322 CPU!!!)
(上图为我到手拆机/卖家发的图片) 于是我又搜索了艾德克斯,发现他是美国第四大仪器厂商B&K precision集团的成员,或者说,应该是BK在国内的子公司;那么IT6322与BK9130应该就是换皮,BK9130就是艾德克斯给BK代工的。那么这就好说了,BK9130似乎在国外是比较早的型号并且已经停产,所以论坛中自然也有损坏维修和相关的讨论;我成功找到了有关IT6322的一些图文资料,其中,最关键的应该是这一张:
这是一张在更换CPU小板直插电容时,取下所有电容的俯拍照,左边中间的那颗电阻就是卖家说烧毁的电阻。
上图为烧毁的电阻图。

图中我们可以清晰的看到,烧毁的电阻连接到电容,其走线似乎向上方的,连接到显示屏的排线方向走去,这也正好对应了卖家所说的显示屏幕不亮的故障!电阻的走线似乎来自相邻的5线XH2.54插座,上面插着两根黑线和三根橙-白-橙线;让我们再回到店家发的俯视图中,大的功率变压器清晰的标识了橙-黑-橙线为2.4V-0V-2.4V,那么应该就是VFD显示屏幕的灯丝电源!上面的黑-黑线为7.9V电源输出,既然和灯丝电源在一起的话,那么就有理由认为它应该是VFD屏幕的高压电源或者是VFD屏幕驱动芯片的电源。

而店家在介绍视频中,隐藏了一个重要细节;在视频中,店家将机器拆开外壳,拍了一下烧毁的电阻,然后上电,打开开关,蜂鸣器响一声,机器的内部风扇旋转,但是屏幕不亮,店家随便按动了几下按键,仪器会发出响声,但是屏幕没有任何显示;卖家吐槽一句,视频结束;(由于咸鱼无法下载介绍视频,所以就只能描述给各位了)各位有没有注意到一件事?就是仪器按键会响!这意味这什么?意味着我们最怕的一种情况:微控制器(单片机)损坏,大概率被排除了,因为控制器坏机器应该是无法上电或者对操作无任何反应;至此,我们根据卖家给出的视频图片资料和自行搜索,已经“远程诊断”出这台IT6322的大概故障了!

而这张图片,是基本确定故障的关键:

这张图片是什么意思呢,就是有人在EEvblog上说自己的BK9130开机缓慢,甚至需要“热机”才能开机,于是下面有位大佬提出更换CPU小板上的电解电容,并发布了自己更换电容的这张图片,下方也有人赞同这个做法,后面帖主表示问题已经解决。(这位大佬也是给出上面CPU小板俯视图的大佬)这就意味着,CPU小板上的电解电容质量问题应该是BK9130或者说IT6322的通病;对于我们这台机器,烧毁的电阻串接了一个二极管,而这个二极管的后面正好是一个电解电容!于是我们有理由怀疑,这台机器大概率就是电容短路损坏导致VFD屏幕缺供电而黑屏的!到此,我们就基本准确的锁定了故障点了!剩下的就是买到手,赌一把!之所以说赌,因为即使是鼓包的电解电容,也很少表现为短路失效而非失容失效,更别说卖家这个电容基本看不出什么问题。

跟卖家讨价还价后,以550拿下这台电源。

到货拆开,内部很整洁。

直奔故障点
拆下CPU小板,测量电容两端大短路;大伙应该都看过笔记本/显卡维修吧?既然是短路,直接上热成像,午安大电流!烧机大法!
可惜电容短路过于彻底,电阻太小,以至于基本很难有明显温度,图中只是因为电容的顶部铝壳反射红外线导致的。
双层板,可以在后面打灯看走线,确认电阻后面接了电容,而且只有电容短路会造成电容两端短路
将电容拆下来测量,确实没杀错!
电容拆下来之后再次测量,这次显示OL不通了,应该是只有电容短路损坏。
烧坏的电阻特写,五色环电阻,色环应该是已经烧变色了,暂时不知道实际的阻值是多少。
手头的直插没有50V220UF的,找了几个贴片的,把引脚掰直先焊上去试试再说,到时候再买好的装上去。 装前测个Q值
图为损坏的电容,等效容值基本为0
把新电容焊上去,大小刚好
把充当保险的电阻拆下来
也不知道是多大的电阻,先焊两颗保险上去吧,能启动了再说,后面再看看具体是什么问题,等买好货了再换回来。 (PS:左边的电容不是我加的,原机就有,艾德克斯的做工也是带点野路子的,也不知道近几年的机器咋样)
更换完毕,测量不再有短路之后,把小板装回去,准备上电测试。 插电,开机!
发现另一个电阻旁边的二极管很烫,但也还好,暂时能用;简单逆向了一下电路,这个二极管是反并在电路里的,到电容之间串了个几百欧的电阻,可能也有击穿,或者我把电阻换成了保险丝,而那个电阻本身是有一定阻值,这两个电阻配合这个二极管作为简易线性稳压给后级供电
滴一声,机器成功启动,屏幕点亮!
简单检查,通道一输出正常,
通道二输出没有问题,
通道三也OK!轻松秒杀!
包装箱里有校准报告,看了一下,是11年的,那时候我才6岁;这台仪器也已经度过了将近15年的时光,看成色,应该是当年到货之后,仅仅开箱试用了一下,就封存在仓库里,电容在漫长的时光中老化失效,多年以后,或许是清理杂物,或许是资产清算,再次在仓库中发现它,此时上电,屏幕却不会亮了,只能卖给收废品的老板,我再从老板的手中买下它;虽然图里看着还不错,但是实际上这台机器的VFD屏幕也已经比较暗淡了;这个东西我不怎么熟悉,问了下deepseek,说是长时间存放导致的,基本不可避免,也基本不可逆,也算是仪器的“生老病死”吧!借用deepseek的一句话: 让一台沉睡15年的设备重获新生,尽管不尽如人意,但这也正是老仪器的独特魅力和历史痕迹。
再来个前脸图,OK,就先这样吧,到这里算是基本修复了,过两星期闲了把备件换上,电容都换掉,解决一下二极管的问题,做一下负载测试,再用SDM3065X做个校准。

第二天实在是手痒,又研究了一下,大致解决了电阻阻值和二极管异常发热的问题:

我仔细观察了电阻,只有中间的表皮烧毁的比较严重,而且并没有烧断;我本以为是线绕电阻,打算把表皮刮去后用比例法测量一下电阻(线绕电阻的是电阻丝绕制在瓷芯上的,电阻值与长度成比例关系);但是表皮刮去之后,我发现该电阻是金属膜电阻,而且金属膜看起来十分完好,于是我便尝试测量了电阻阻值:

发现是46Ω左右,靠近的标准电阻值是在47Ω,但这时还不能完全确定;但是我发现,在之前要求换CPU小板电容的帖子中,换电容的大佬贴心的整理出了所有电容的规格,同时附上了位置图:
这张图十分关键,右下角可以隐约看到电阻的色环:黄X黑X红,也就是4开头的电阻数,但是注意:黑红之间的色环明显比黑色和红色浅,那样就排除了黑色和红色,但剩下的颜色,除了白色,金色,银色之外的颜色为,对应的阻值都去到了4.多K往上,作为供电上的保险丝电阻来说是几乎不可能的,那么就应该是4十几Ω的电阻。

为了确认二极管本身是否损坏,我将它拆了下来:

丝印为1N4751,30V的稳压二极管,很奇怪,根据之前的判断,变压器的供电明明只有7.9V左右,为什么要上30V的稳压二极管呢? 这个先放下不谈,手头没有2W的47Ω电阻,于是找了两个100Ω的1W电阻并联焊了上去:
上机测试:
室温没测,但是穿短袖短裤刚好,还有点热,应该在26℃左右,开机20分钟,温度稳定在65℃;这是开机壳,静止气流的情况下,实际上合上机壳,旁边开的孔会有风扇的进气气流进入,温度会更好一些。
测量发现:那两条黑线,也就是变压器说7.9V的一路,实际电压是34V交流!峰峰值更是在48V;怪不得用了50V的电容和30V的稳压二极管,之前的判断对了一半:确实是灯丝的高压电源,只不过是30V的!但是话又说回来,48V峰值的电压,电容居然只给了50V,艾德克斯这余量留的也太少了。

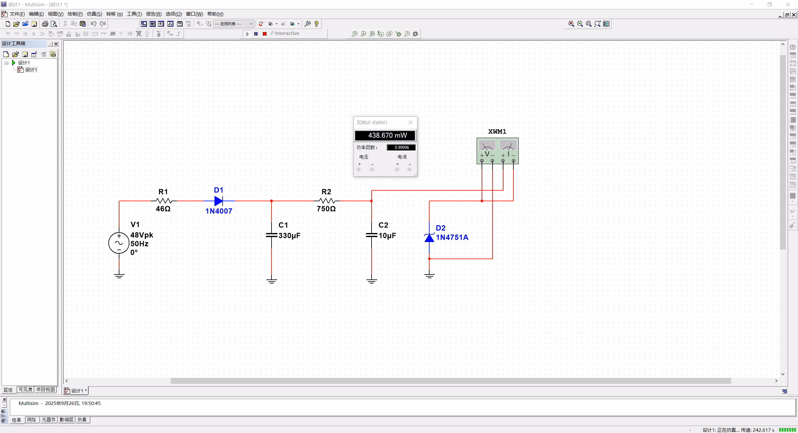
做了一下简单的仿真,如果直接用保险丝,不带负载的情况下,稳压二极管的功耗在660毫瓦:

而在使用48Ω电阻做保险的情况下,稳压二极管的功耗在440毫瓦:
这样长期使用问题应该不是很大了。

但最后还是有一个疑问:如果只有47Ω的话,那么经计算,电容短路时电阻的功耗有24W左右,应该不会只是冒烟(也有可能是该绕组设计电流小,绕组自身阻抗导致电路电流不大);但如果是480Ω的话,一是色环应该为黑黑红,二是虽然刚好在短路时电阻会刚好超过允许功率,大约为2.4W,但是经过仿真,这个电路只能带载5mA左右的电流,而且在5mA带载时需要大约6秒的时间才能稳定至工作电压;大家认为这个电阻应该是400Ω左右还是40Ω左右呢?

对了,图上的VC4092C电桥和AT8612电子负载都是捡漏捡的,如果大家感兴趣的话,也能氵一帖出来

11
message-square
5
  • VirtNiko
    4 months ago

    老哥太专业了,点赞 👍

  • jobs
    3 months ago

    好像找到了另一个角度的图?看论坛能翻出一堆这个电阻的图,不过都不是很清晰。综合来看的话,色环是黄紫黑金棕(红),47Ω。这个阻值在这个 VFD 供电电路里也比较合理。

    • JDJOP
      2 months ago

      多谢,突然发现这个图我好像有印象见过,没注意到图里还有个小板,哈哈